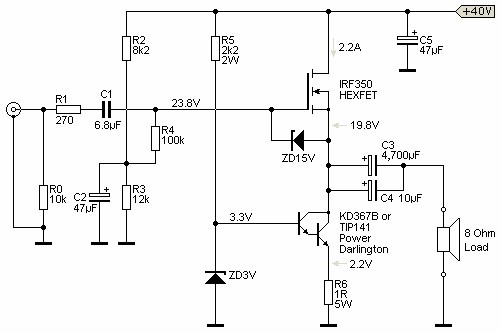
არაფერი განსაკუთრებული... მძლავრი გამოსასვლელი კასკადის მარტივად გაკეთების მცდელობაა MOSFET - ის ბაზაზე... თვითონ სქემა A კლასის გაძლიერების კასკადია. დარლინგტონის ტრანზისტორი ამ შემთხვევაში სტაბილური დენის წყაროს როლშია. MOSFET - ი საერთო შესადინარის სქემით ზის, ანუ ძაბვის გამმეორებელია, რაც ნიშნავს რომ გაძლიერება ექნება მხოლოდ +1 ... ამიტომ საკმაოდ მაღალი გაძლიერების წინამდებარე გამაძლიერებელი დასჭირდება.... + ძალიან დიდი ალუმინის რადიატორი იმიტომ რომ ჩვეულებრივი A კლასის ღუმელია... შედეგად რამდენად კარგად იმუშავებს და რამდენად სუფთა გაძლიერებას მიიღებ არ ვიცი... MOSFET - ებს ძალიან არ უყვართ A კლასში მუშაობა... პრაქტიკულად უნდა დაიტესტოს...
მთლიანობაში, ჩვეულებრივი სექტანტური სქემაა. ასრებობს A კლასის აუდიოფილების სექტა, რომლებიც ჭეშმარიტ გამაძლიერებლად მხოლოდ A კლასის ღუმელს აღიარებენ და ათასნაირ ვარიაციებს აცხობენ