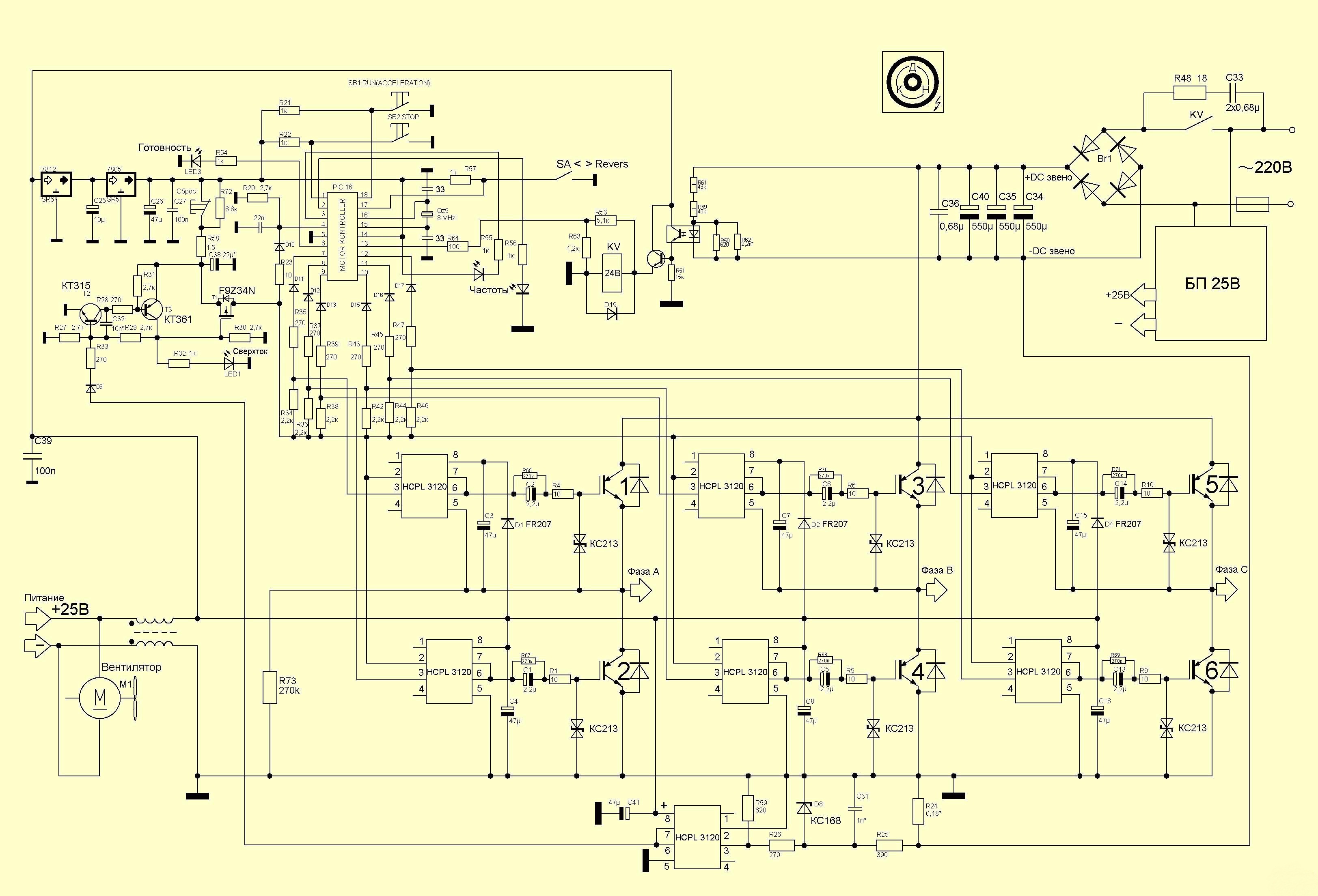
3 ფაზიანი ძრავის შეერთება 220 ზე, დამეხმარეთ ფიზიკოსებო
1 მომხმარებელი ათვალიერებს ამ თემას (1 სტუმარი და 0 უჩინარი წევრი)
0 წევრი:
ფორუმის სერვერების განთავსებას და ინტერნეტთან კავშირს უზრუნველყოფს: CLOUD9
[ Script Execution time: 0.0283 ] [ 11 queries used ] [ GZIP Disabled ]
Powered by Invision Power Board(U) v1.3 Final © 2003 IPS, Inc.
| |